교회 실시간 통역 시스템 구축 비용이 고민이신가요? AI 통역 앱 CaptionKit(캡션킷)을 활용해 월 2만 원대로 다국어 예배 자막 시스템을 구축한 후기를 공유합니다.
실시간 통역 앱 CaptionKit 도입 후기
다국어 예배, 돈과 인력의 한계
많은 교회가 다국어 예배와 실시간 통역 시스템 구축을 꿈꿉니다. 하지만 현실적인 장벽은 너무나 높습니다.
•
하드웨어 비용: 방음 통역 부스, 별도의 음향 콘솔 및 송수신기 시스템 구축 비용
•
인적 자원: 언어별(영어, 중국어, 베트남어 등) 전문 통역 봉사자 매주 섭외
"실시간 통역은 대형 교회의 전유물"이라는 인식이 강했던 이유입니다. 하지만 최근 AI(인공지능) 기술의 비약적인 발전은 이 높은 장벽을 허물고 있습니다. 오늘은 우리 교회가 AI 실시간 통역 앱인 CaptionKit을 도입하여, 고가의 장비 없이 다국어 예배 환경을 구축한 과정을 상세히 공유하려 합니다.
왜 지금 A.I 통역인가? (선교적 관점)
오픈AI(OpenAI), 구글(Google) 등 글로벌 빅테크 기업들이 가장 치열하게 경쟁하는 분야는 바로 '언어 정복'입니다. 이러한 기술 발전은 선교 현장에도 직접적인 영향을 미치고 있습니다.
"위클리프 성경 번역 선교회(Wycliffe Associates) 등의 보고에 따르면, AI 기술의 도입으로 성경 번역 속도가 과거 인간 번역가들이 수행하던 것보다 획기적으로 단축되었습니다. 수십 년이 걸리던 번역 사역이 이제는 수년, 수개월 단위로 앞당겨지고 있습니다."
기술이 선교의 도구가 되는 시대, 우리는 이 AI 기술을 주일 예배에 적용하기 위해 시중에 나와 있는 다양한 AI 통역 앱을 비교 분석했습니다.
주요 AI 통역 앱 비교: 왜 CaptionKit인가?
서비스명 | 주요 특징 | 비용(추정) | 장점 | 단점 | 추천 대상 |
Wordly | 대규모 컨퍼런스용 | 고가 (시간당) | 높은 안정성 | 비용 부담 큼 | 대형 컨퍼런스 |
청각장애/접근성 | 고가 (구독형) | 강력한 기능 | 복잡한 설정 | 대형 교회 | |
Google/DeepL | 단순 번역기 | 무료 | 접근성 | 방송 연동 불가 | 개인 여행객 |
CaptionKit | 교회 예배 특화 | 무료 혹은 월 2만원 부터 | OBS/ProPresenter 연동 | 초기 기능 개선 중 | 중소~대형 교회 |
CaptionKit 선정 이유:
1.
압도적인 가성비: 무료도 사용 가능하고 월 2만 원대(Pro 계정)로 예산 부담이 적음.
2.
방송 친화적: OBS, ProPresenter 등 교회 방송 장비와 매끄럽게 연동됨.
3.
BYOD 방식: 성도들이 별도 기기 대여 없이 자신의 스마트폰으로 자막을 볼 수 있음.
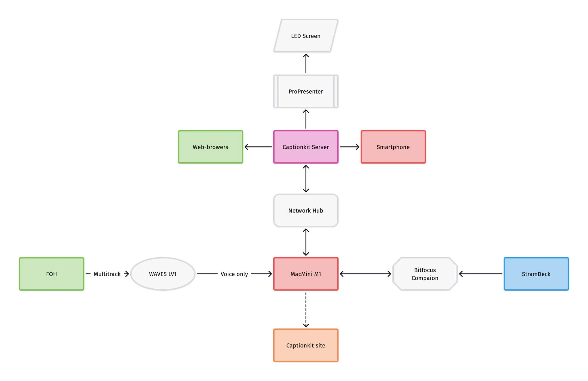
CaptionKit 도입 및 세팅 과정 (Mac Mini & Companion)
CaptionKit의 개발자인 James와 데모 미팅을 거친 후, 방송실 환경에 맞춰 최적화 작업을 진행했습니다.
하드웨어 및 소프트웨어 구성
•
컴퓨터: Mac Mini M1 (안정적인 오디오 입력 처리)
•
오디오: FOH(메인 콘솔)에서 설교자 마이크 소스만 별도로 입력 (Aux Send)
•
운영편의성: Bitfocus Companion + 스트림덱(Stream Deck) 활용
운영 간소화
•
버튼 하나로 [대기-통역시작-통역정지]가 가능하도록 세팅했습니다. (스트림덱)
•
이는 전문 엔지니어가 없는 예배 시간에도 누구나 쉽게 운영할 수 있게 해줍니다.
(사진 설명: CaptionKit 대시보드 화면. 다양한 언어 설정과 오디오 입력 레벨을 직관적으로 확인할 수 있습니다.)
실제 사용 후기 및 외국인 성도 피드백
2024년 11월 알파 테스트를 거쳐, 12월 베타 테스트 기간 동안 실제 외국인 성도(태국, 필리핀 등 동남아시아 권역)들에게 서비스를 제공했습니다.
사용 방식 (BYOD : Bring Your Own Device)
본당 스크린에 특정 언어를 띄우는 방식은 다양한 국적의 성도를 모두 만족시킬 수 없습니다. CaptionKit은 QR코드를 통해 각자가 자신의 핸드폰에서 원하는 언어(태국어, 베트남어, 영어 등)를 선택해 실시간 자막을 보는 방식을 취합니다.
설문조사 결과 (18명 태국인 성도 대상)
최근 주일 예배 직후 실시한 설문조사 결과는 매우 고무적이었습니다.
•
예배 이해도 도움: 9.22 / 10점
•
번역 정확도(필리핀): 8.33 / 10점
•
예배 경험 향상: 8.76 / 10점
(사진 설명: 예배 중 자신의 스마트폰으로 실시간 번역된 설교 자막을 확인하는 외국인 성도들의 모습)
특히 설교뿐만 아니라 찬양 가사가 실시간으로 번역될 때, 멜로디만 듣던 성도들이 가사의 의미를 이해하고 함께 고백하는 모습이 인상적이었습니다.
CaptionKit 핵심 기능 요약
교회 미디어 팀을 위해 CaptionKit의 핵심 기능을 정리했습니다.
1.
60개국어 자동 통역: 한국어 설교를 영어, 일어, 중국어, 동남아 언어 등으로 동시 통역.
2.
다양한 송출 방식:
•
개인 모바일: QR코드 접속 (앱 설치 X) - iOS 앱으로도 사용가능
•
현장 스크린: 전체 화면 자막 송출
•
온라인 송출: OBS 브라우저 소스(Lower Thirds) 지원, ProPresenter 오버레이 지원.
3.
접근성 기능: 글자 크기 조절 및 TTS(텍스트 음성 변환) 지원으로 시각/청각 장애 성도 지원.
4.
무료 체험: 첫 4시간 무료 사용 가능 (카드 등록 불필요).
마치며: 언어의 장벽을 넘어
기술은 그 자체로 목적이 아니라 도구입니다. 하지만 그 도구가 복음을 전하는 데 쓰인다면, 그것은 가장 강력한 선교의 무기가 됩니다.
CaptionKit은 "땅 끝까지 이르러 내 증인이 되라"하신 말씀을, 우리 교회 예배당 안에서부터 실천할 수 있게 돕는 가장 현실적이고 효율적인 도구입니다.
외국인 성도가 있거나 다문화 사역을 준비하는 교회라면 꼭 한번 테스트해 보시길 추천합니다.
•
CaptionKit 공식 홈페이지: https://captionkit.io
•
Bitfocus Companion: https://bitfocus.io/companion
Captionkit 사이트 대시보드에서는 다양한 기능들이 있다.
1.
대시보드
2.
통역 내역
3.
화면 구성
4.
서비스 링크 제공
5.
필터링 및 특정 단어 학습
6.
팀멤버
7.
구독제 관리
8.
계정 세팅
9.
30일 동안 사용시간
10.
통역 세션
11.
캡션을 본 뷰수
12.
마이크 선택
13.
마이크 테스트
14.
스피커 언어 선택
15.
통역 언어 추가
16.
스트리밍 옵션1
17.
스트리밍 옵션2
18.
통역 대기
19.
통역시작
20.
통역정지
통역앱 관련 소통 오픈채팅방



