조금 늦었지만 교역자수련회를 마치고 미디어 봉사자들과 함께 로드맵에 대해서 나눔의 시간을 가졌었습니다. 설명이 다소 부족하고 보고서 형식으로 쓰여져 있지만 내용 보시고 조금이나마 도움이 되었으면 합니다.
1. 운영 효율화 및 역량 강화
•
자산 최적화
미사용·노후 장비 정리 → 자산 재배치 및 관리 체계 확립
•
자체 뉴스 제작 시스템 구축
뉴스 촬영·편집·스크립트 작성까지 내부 수행 가능하도록 교육 진행
•
전문성 강화
부서 내 영상 편집·디자인 강의 개설 → 내부 인력 역량 상향 평준화
•
역사홍보관 리뉴얼
홍보관 디스플레이 및 중앙 콘텐츠 최신화
2. 예배 및 디자인 혁신
•
예배 슬라이드 전면 개편
10년 이상 사용된 이미지·폰트 정리
→ 최신 트렌드와 가독성을 반영한 리디자인 지속 추진
3. 직원 역량 개발
•
정기 팀빌딩
매주 1회 피드백 및 아이디어 회의 진행
•
지속적 직무 교육
매주 직무 스킬업 및 북쉐어링 진행
•
워크샵 및 단합회
연 1회 워크샵(2월), 단합회(6월) 운영
→ 사명 의식 강화 및 팀 결속력 향상
4. 대외 협력 및 기술 교류
•
기술 네트워크 확장
미디어 사역자연합회(185개 교회) 및 주요 교회와 기술·정보 교류
•
대영교회 미디어 사역 블로그를 통해 사역 정보 공유
미디어 드림 Media Dream미디어 드림 Media Dream
미디어 드림 Media Dream미디어 드림 Media Dream5. AI 기반 미디어 사역
•
소프트웨어 팀 신설
◦
1층 사이니지 관련 앱 개발 지원
▪
감사톡 제작 - 이도윤(중2)
•
R&D 사이드 프로젝트 운영
최신 생성형 AI 기술(사진·영상·음원) 연구 및 사역 적용
•
생산성 혁신
◦
AI 툴을 활용해 제작 시간 단축 → 창의성 극대화
◦
openclaw (에이전트) 도입을 통한 자동화 시스템 구축으로 단순 반복 작업 제거
6. 울산 성시화를 위한 디지털 마케팅
•
글로벌 웹사이트 구축
다국어(영어 기본) 지원 및 예배 통역 시스템 연계
→ 외국인 접근성 강화
•
구글 애드 그랜트 활용
월 $10,000 지원 기반 검색 노출 최적화 (2025.11~ 지속)
•
디지털 전도 플랫폼화
◦
인스타그램 ‘디지털 전도지’ 개념 도입
◦
매일 전도 콘텐츠 발행
◦
성도 참여 유도(좋아요·공유) → 도달률 증대
7. 서포터즈 및 크리에이터 양성
•
대영교회 서포터즈 운영
다음세대 교사 중 재능 인원 선발 → 숏폼 콘텐츠 공동 제작
•
SNS 기자단 운영
부서 소식을 오픈채팅·SNS로 실시간 공유 및 아카이빙
8. 플랫폼 확장 (OTT 앱)
•
TV 앱 런칭 완료 (2026.01.23)
안드로이드 TV · 애플 TV 전용 앱 출시
◦
설교 다시보기 및 청취 제공
◦
라이브 방송 지원(수요, 금요, 주일)
9. 데이터 및 보안 관리
•
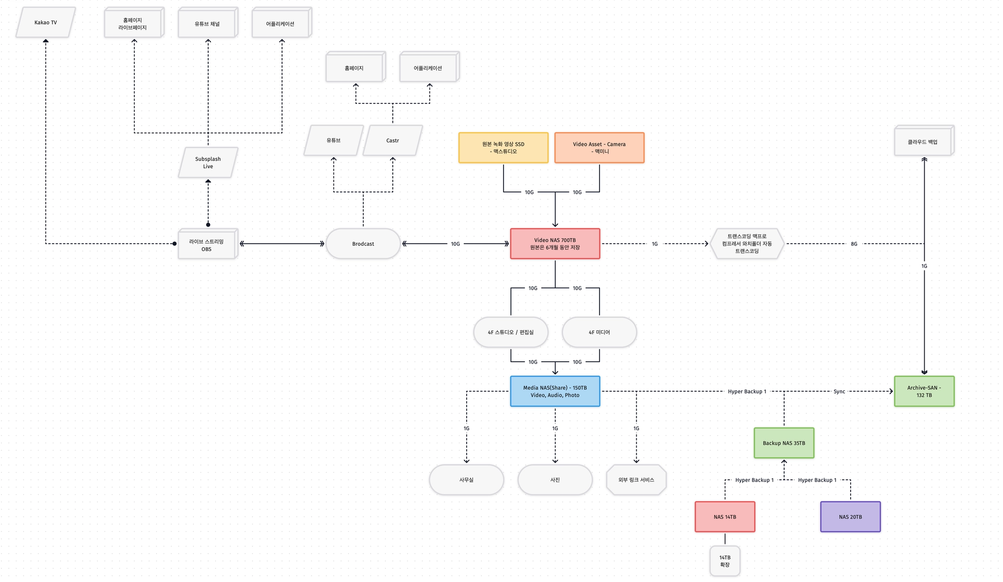
데이터 안정성 확보
대영NAS · 파스터NAS · 미디어NAS
→ 3중 백업 시스템 운영
•
물리적 보안 강화
◦
FOH 및 미디어실 CCTV 설치
◦
장비실 잠금장치 운영
◦
출입 기록 관리 및 실시간 모니터링
◦
스튜디오·방송실 화재경보기 2중 설치
10. IoT 기반 에너지 효율화
•
스마트 제어 시스템 구축
◦
역사홍보관·계단 현수막 IoT 적용
◦
스케줄링 기반 자동 전원 관리
◦
긴급 상황 시 스마트폰 원격 제어
11. 봉사자 교육
•
영상 촬영
•
영상 편집
•
AI 활용
•
청년부 미디어 봉사자 양성 및 협업
→ 콘텐츠 크리에이터 양성
12. 결론
2026년 방송·사진·정보미디어 사역은 단순한 기술 지원 부서를 넘어,
AI 기술과 뉴미디어 전략을 선도적으로 도입하여
교회의 메시지를 세상에 가장 효과적으로 전달하는 ‘사역형 미디어 공동체’로 나아가겠습니다.
유튜브 뷰, 구독자 달성
3월 1일 주일 - 현재 구독자 수: 51,880명
인스타그램 데이터 2025년 통계
항목 | 수치 | 비고 |
조회수 (Views) | 7.0M (700만) | 연말 급증 (최고점 약 120만회) |
도달 (Reach) | 3.4M (340만) | 전년 대비 4,200%↑ 폭등 |
콘텐츠 상호작용 | 298.5K (약 30만) | 전년 대비 100%↑ |
프로필 방문 | 101K (약 10만) | 전년 대비 488.7%↑ |
팔로워 증가 | 2.7K (2,700명) | 11월 이후 신규 유입 집중 |
링크 클릭 | 1.5K (1,500회) | 전년 대비 342.4%↑ |
데이터 근거







